|
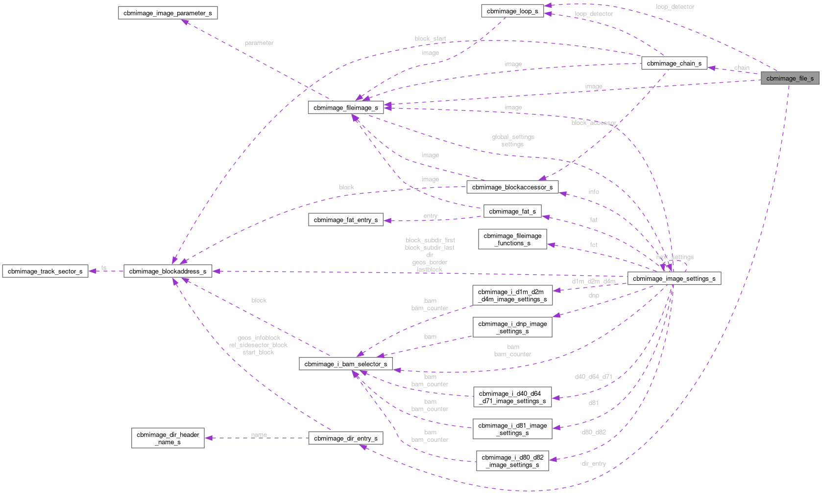
cbmimage
|
file handling data More...
#include <cbmimage.h>

Public Attributes | |
| cbmimage_fileimage * | image |
| the fileimage to which this file belongs | |
| cbmimage_dir_entry * | dir_entry |
| a directory entry which described this file | |
| cbmimage_loop * | loop_detector |
| loop detector | |
| cbmimage_chain * | chain |
| the file chain that follows this file | |
| uint16_t | block_current_offset |
| offset as read pointer into the current block | |
| uint16_t | block_current_remain |
| remaining byte in the current block that are still unread | |
| uint16_t | bytes_in_block |
| the number of bytes in a block | |
| int | error |
| != 0 if an error occurred | |
| uint8_t | bufferarray [] |
file handling data
The structure is used for processing a file from a file image.
| uint8_t cbmimage_file_s::bufferarray[] |
some additional space for the various data. Don't make any assumptions about the contents or the layout here!